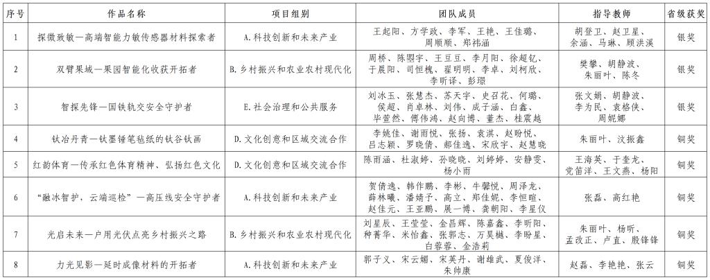
近日,第十二届“挑战杯”陕汽集团陕西省大学生创业计划竞赛闭幕式暨颁奖仪式在西北农林科技大学举行。bat365共15个项目入围省级决赛,8个项目获省级奖励,其中银奖3项,铜奖5项。

本届大赛由共青团陕西省委、中共陕西省委教育工委、陕西省科学技术厅、陕西省科学技术协会、陕西省社会科学院、陕西省学生联合会、陕西省西咸新区开发建设管理委员会联合主办,西北农林科技大学承办。自大赛启动以来,bat365高度重视此项赛事,校团委、教务处、招生就业处、研究生院、科研管理处等相关职能部门协同推进,各学院积极备赛。通过前期宣传、专题培训、院系推荐、初赛评审、公开答辩、专家评审等环节,共有88项作品入围校级复赛,其中28项作品入围校级决赛。经综合评定,推选15项作品代表学校参加第十二届“挑战杯”陕汽集团陕西省大学生创业计划竞赛。
“挑战杯”系列竞赛被誉为中国大学生科技创新创业的“奥林匹克”盛会,是目前国内大学生最关注、最热门的全国性竞赛之一。近年来,学校高度重视大学生创新创业工作,对“挑战杯”竞赛提出了明确要求,校团委充分协调各方资源,持续推进完善培育和孵化机制,不断培养大学生“崇尚科学、追求真知、锐意创新、迎接挑战”的精神,努力使青年学子们在创新创业实践中放飞梦想,不断为推动学校高质量发展贡献青春智慧力量。(校团委 文/胡静波 审核/郭理想)